Tools Category

Differential amplifier calculator

The differential amplifier circuit, also called differential circuit, can effectively amplify the AC signal, and can also effectively reduce the zero drift caused by power supply fluctuations and transistor changes with temperature. It is widely used in integrated op amp circuits and is often used as a pre-stage for multi-stage amplifiers.

Differential amplifier principle:

The basic form of the differential amplifier circuit requires the circuit to be completely symmetrical. The temperature characteristics of the two tubes are also completely symmetrical.

Its working principle is: when the input signal Ui=0, the currents of the two tubes are equal, and the collector potentials of the two tubes are also equal, so the output voltage Uo=UC1-UC2=0. When the temperature rises, the current of both tubes increases, and the collector potentials decrease. Because they are in the same temperature environment, the current and voltage variations of the two tubes are equal, and the output voltage is still zero.

There are two main types of amplification input signals: common mode signals and differential mode signals.

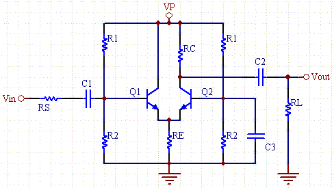
The following is the calculation of the differential amplifier circuit parameters:

This calculator calculates the bias voltage and current, as well as the gain and frequency response. 

R1 (KΩ) 
R2 (KΩ)
RC (Collector resistor) (KΩ) 
RE (Emitter resistor) (KΩ) 
VP (Supply Voltage) (V)
Beta (DC Current Gain)
VBE (Base to emitter drop) (V)
Rs (Source Resistance) (Ω)
RL (Load resistor) (Ω) 
fT (Current Gain BW Product) (MHz)
CCB (Cu Collector-Base Cap.) (pF)
CBE (Cπ , Base-Emitter Cap.): Capacitance between base and emitter (optional)  (pF)

VC (Collector Voltage) (V) 
VE (Emitter Voltage) (V) 
VB (Base Voltage) (V) 
IE (Emitter Voltage) (mA) 
IC (Collector Voltage) (mA) 
IB (Base Voltage) (mA) 
gm (Transconductance)
rπ (Input Resistance of BJT at low freq) (Ω)
re  (Ω)
RIN (Input Resistance of Amp) (KΩ)

 

A (Amplifier Voltage Gain)
fP1 (MHz)
fP2 (MHz)

Differential amplifier calculation formula:

Equations

VB=  VP*R2/(R1+R2)

VE= VB-VBE

IE=VE/RE

Alpha= Beta/(Beta+1);

IC= Alpha*IE

VC= VP -  IC*RC/2

IB=IC/Beta

 

gm = Ic/25mA

re= Alpha/gm

rπ= Beta/gm

A=Alpha* rπ*RC/(Rs+2*rπ)/re

fP1=1/(2*π*(Rs||2*rπ)*(CBE/2+CBC))

fP2=1/(2*π*RC*CBC)

 

fT= gm/(2π*(CBE+CBC))