Tools Category

Hysteresis comparator calculator

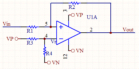
The hysteresis comparator is a comparator with hysteretic loopback transmission characteristics. A positive feedback network is introduced based on the inverting input single threshold voltage comparator to form an inverting input hysteresis comparator with a double threshold. Due to the effect of feedback, the threshold voltage of this comparator varies with the output voltage.

Provided below is the Hysteresis Comparator Calculator tool, which calculates the resistivity R1/R2 and the reference hysteresis curve, or the reference voltage and resistivity for a given threshold high and low threshold voltage reference.

Note: Use the minus sign "- is negative voltage".
Positive Supply Voltage: (V)
Negative Supply Voltage: (V)
Result:
Vth (High Threshold Voltage):
(V)
R2/R1: 
Vtl (Low Threshold Voltage):
(V)
Vr: 
(V)