Tools Category

MC34063 online calculator

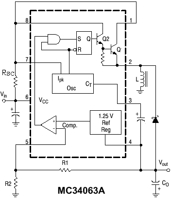
The MC34063 contains a single-chip control circuit for the main functions required by the DC/DC converter, and is used in the control core of the boost converter, buck converter, and inverter.

The basic structure and pin map function of MC34063:

Pin 1: the collector terminal of the switch tube T1;
Pin 2: switch tube T1 emitter terminal;
Pin 3: timing capacitor ct terminal; adjust ct to change the operating frequency in the range of 100-100kHz;
Pin 4: power ground;
Pin 5: the voltage comparator inverting input terminal, and also the output voltage sampling terminal; when using, it should be connected with two precision resistors with an accuracy of at least 1%;
Pin 6: power supply;
Pin 7: load peak current (Ipk) sampling end; when the voltage between 6,7 feet exceeds 300mV, the chip will start the internal overcurrent protection function;
Pin 8: Drive tube T2 collector terminal.

MC34063A component parameter design online automatic calculator

 Enter the conditions below

Input voltage V
The output voltage V
Output current mA
Ripple voltage mV(pp)
Oscillating frequency kHz

 838Electronic